Influence of Instrumentality, Expressivity and Career Self Efficacy on the Career Outcome Expectations of Black College Students
Qi Ding1* and Wutao Wei2
Purdue University, USA
Submission: July 25, 2017; Published: August 29, 2017
*Corresponding author: Qi Ding, Purdue University, USA, Tel: 7654049457; Email: qiding.purdue@gmail.com
How to cite this article: Q Ding, Wutao W. Influence of Instrumentality, Expressivity and Career Self Efficacy on the Career Outcome Expectations of Black College Students. Psychol Behav Sci Int J. 2017; 5(4): 555667. DOI: 10.19080/PBSIJ.2017.05.555667
Abstract
The United States Census Bureau has identified U.S. as a racially diverse country. The overall percentage of people of color in the United States and their importance in the society has been increasing US Census Bureau [1]. For example, the US Census Bureau [1] also reported that the U.S. is facing the biggest demographic changes in every social aspect, and American workforce would be more diverse for the next 20 years. However, URM population in STEM education and labor market is far behind its proportion in overall population in the United States George [2]. To fill in the gaps between STEM labor force demand and supply, URM groups as an untapped talent reservoir should be explored further.
Abbreviations: SCCT: Social Cognitive Career Theory; SEM: Structural Equation Model; KSU: Kentucky State University; UAPB: University of Arkansas-Pine Bluff; UMES: University of Maryland-Eastern Shore; VSU: Virginia State University
Introduction
Investigation of STEM career development of URM students is an important start of this exploration because it helps us develop strategies to intervene the process and attracts more URM students into STEM. Context & Problem. It has been reported that URM students have a low share of STEM workforce, and there is also a lack of diversity in agricultural sciences education and workforce US Census Bureau [1]. Moreover, it's been indicated that African American populations can potentially face academic, Psychological, social and financial barriers in STEM careers Perna [3]. Moreover, Lent and his colleagues found that discrepancies between aptitudes and self-efficacy or between values and outcome expectations could impact STEM career development of minority groups. To date, there have been no studies focusing on personal characters, career self-efficacy and career outcome expectations of underrepresented minority students majoring in STEM-intensive agricultural sciences disciplines. Byars- Winston et al. [4] conducted a multi-group study examining how social cognitive variables interact with cultural and contextual variables and impact career decision making of URM students pursuing biological sciences and engineering majors. Their results indicated that for URM students who study in Predominantly White Institutions, it's equally important for them to feel confident about their academic tasks and perceive positive consequences of obtaining the degree. More studies are needed to examine how personal characteristics can influence social cognitive career development of URM students Lent et al.[5]
Theoretical Framework
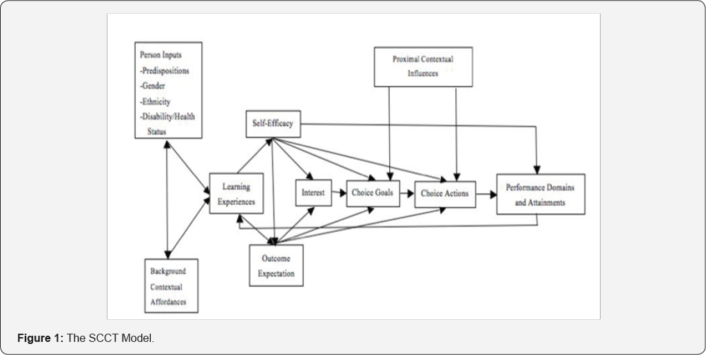
Social Cognitive Career Development Theory Bandura [6] has proposed the concept of "self-efficacy" in his social cognitive theory. Social cognitive theory also recognizes a close relationship between self-efficacy and outcome expectations in predicting behaviors Bandura [7]. He described how human functioning is determined by the interactions among behaviors, personal, cognitive and environmental factors. According to Bandura [7], outcome expectations play an important role in determining how much effort an individual would exert to pursue certain career goal. Lent, brown and Hackett [8] extended Bandura's concept of self-efficacy to describe social cognitive career development process. Social cognitive career theory (SCCT) demonstrated a triadic model among career behaviors, social cognition and environmental factors. In the SCCT model, personal and contextual factors would influence career outcomes and behaviors through self-efficacy, outcome expectations and career goals (Figure 1).

There are three interconnected models within SCCT. First, the interest model describes how academic or career interests are developed. Then choice model focuses on how people make career choices and performance model focuses on how people attain different levels of career performance in the career development process Lent and Brown [9]. Self-efficacy is a key factor in the models that it can impact career interests, career goal and career behaviors Lent, Brown and Hackett [10]; Lent, Brown and Hackett [11], Lent et al. [12]. Outcome expectations are another critical variable in SCCT that can influence career interests, interplay with career goals and career performance and it can be partially influenced by self-efficacy. Lent, Brown and Hackett [10] defined outcome expectations as people's perceptions about consequences of their behaviors. The concept of Outcome expectations has also been studied in STEM education Quimby et al. [13] Byars-Winston and Fouad [14]. Several previous studies have provided evidence that outcome expectations can explain unique variance in career interests Sheu et al. [15] and career goals Ferry [16].
Person Input Factors
Lent, Brown and Hackett [10] also stated that person input factors would play important roles in Shaping individual self-efficacy and outcome expectations through learning experiences Lent and Brown [9]. Lent and Brown [9] suggested in their study that cognitive factors can function in concert with person input factors including gender. Furthermore, SCCT has been extensively validated on different populations, including different gender groups Lent et al. (2003); Lent et al. (2015), different majors Lent et al. (2013); Navarro et al. [17] and different racial or ethnic groups Navarro [18]; Booth and Myers [19]. For example, a study of Lent et al. (2003) has validated SCCT on both male and female engineering students. However, there was more variance was explained for female than male students, and there are gender differences on scores of certain social cognitive variables (e.g., social supports) for female and male college groups. Thus, Lent et al. (2013) have suggested that more studies are needed to provide more details about what are the personal factors that can influence career decision making of different gender groups.
With regard to racial and ethnic differences in career development process, Booth and Myers [19] conducted a study and found out that African American female students had significantly higher career commitment and more motivated to advance their career than caucasian female college students. However, there are few studies focusing on career development of African American college students. Generally, the academia is concerned about under representation of URM students in STEM and how we can increase participation of minority students in STEM areas.
Purpose & Hypotheses
This study would extend understanding of the original SCCT model proposed by Lent et al. [10]. The purpose of this study was to use conditional inference tree technique to examine the influence of instrumentality and expressivity on the career choice actions of African American undergraduate students who were enrolled in STEM-intensive agricultural sciences majors at HBCUs. This study was to examine Lent et al. [10]
Social cognitive career model by testing three research hypotheses:
Hypothesis 1: Career self-efficacy will significantly influence career outcome expectations.
Hypothesis 2: Instrumentality will significantly influence career outcome expectations.
Hypothesis 3: Expressivity will significantly influence career outcome expectations.
Methods
This study used a conditional inference tree quantitative research design to examine the social cognitive career development of African American undergraduate students pursuing STEM-intensive agricultural sciences majors. Previous studies on social cognitive career development have extensively used Path Analysis or Structural Equation Model Ullman and Bentle [20]. Path analysis and structural equation model (SEM) can provide unbiased effect estimates if proposed structured relationship is correct. However, SEM is assuming linear relationship among the variables, and if the structure is more complicated than what’s depicted in the model, or some of the paths are not fully valid, the true relationship would be hard to be discovered. In this case, other methodologies should be utilized to further validate or modify the model. In this study, conditional inference tree as a non-parametric machine learning algorithm is an example of providing extra data-oriented evidence to support or contrast the SCCT model proposed by Lent et al (1987). It can also provide new perspectives on exploring the relationship among social cognitive career variables and test whether those relationships are valid or not. Moreover, it avoids variable selection bias which tends to pick variables with lots of missing values and it validates the significance by bootstrap permutation test which is more robust than other significance tests. Furthermore, it ranks the significance of each variable and it can build the decision process based on the importance of the independent variables.
Participants
This study utilizes a survey research design, which allows the participants to report their perceptions, cognitions, attitudes and behaviors as defined and operational by the SCCT. To protect the rights of the participants, the researcher submitted the IRB application, research survey instrument, a description of the research purpose, participants consent forms, survey administration script, and the institutional correspondence letters to the Institutional Review Board of Purdue University. Five HBCUs participated in the study: Kentucky State University (KSU), University of Arkansas-Pine Bluff (UAPB), North Carolina A & T State University, University of Maryland-Eastern Shore (UMES), and Virginia State University (VSU). As requested by KSU and UAPB, independent IRB applications were submitted for their requirements.
Participants of this study are African American college students who are enrolled in Historically Black college and institutions, who are pursuing a bachelor's degree in STEMintensive agricultural sciences. Thus, to be included in the analysis, the participants must be: 1) African American domestic students; 2) full-time enrolled in a bachelor's degree program in STEM-intensive agricultural sciences. This study has a sample size of 313 participants who met the criteria. In addition, the percentage of STEM courses for each degree program in agricultural sciences in our collaborative organizations has been calculated. STEM-intensive agricultural sciences majors are the bachelor’s degree programs that a majority (50% or more) of their course requirements are Science, Technology, Engineering and Mathematics courses.
The participants of this study (N = 313) include about 1) 33% (N = 103) freshmen, 16% (N = 49) sophomores, 22% (N = 70) juniors, and 28% (N = 88) seniors; 2) 28% (N = 89) male and 72% (N = 225) female; 3) 61% (N = 190) were 10-20 years old, 37% (N = 114) were 21-30 years old, 3% (N = 8) were above 30 years old and the age range of the participants was from under 20 to over 30 year old ( M = 21, SD = 3.88). In addition, 58.5% (N = 183) of the participants were attending North Carolina A&T State University, 14% (N = 54) were attending the University of Arkansas-Pine Bluff, 12% (N = 38) were attending Virginia State University, 11% (N = 34) were attending the University of Maryland-Eastern Shore, and 5% (N = 15) were attending Kentucky State University. And 43% of the participants were animal science major, 9% were food, nutrition, medical and dietetics major, 9% were pre-vet major, 1% were agriculture, food and environment major, 2% were agricultural engineering major, 8% were general agricultural sciences major, 4.2% were agriculture and environmental studies major, 3.5% were plant and soil science major, 1.9% were fisheries major, 1.3% were family and consumer science major, 1.9% were horticulture major, 8% were landscape major, 3.2% were regulatory science major, and 0.3% were urban forestry major.
Measurement and Instruments
There was no single instrument that was found to cover the scope of this study, so different methods were utilized to develop different sections of the instrument.
Gender Role
The Gender role variable was measured using the 16-item Personal Attributes Questionnaire (PAQ; Spence, Helmreich and Stapp (1974) that contains 16 pairs of bipolar adjectives. PAQ measures how individuals’ rate their gender related social and emotional attributes Caldera et al. (2003). The original PAQ includes female subscale, male subscale and male-female subscale. For the purpose of this study, only male (instrumentality) scale and female (expressivity) scale were utilized. A typical item would be: Not at all independent & Very independent. The participants would be asked to rate how they perceive themselves on the continuum between pairs of contradictory characteristics. Higher scores on the gender role scale would indicate either a high level of instrumentality or a high level of expressivity. The gender role scale was validated by a study of Caldera et al. (2003) on minority participants. They reported a Cronbach's alpha of .81 for the instrumentality subscale and .79 for the expressivity subscale for the Mexican American participants. In current study, the post-hoc reliability coefficient was .61for the subscale of instrumentality, and .79 for the subscale of expressivity.
Career Decision-making Self-Efficacy Scale
Career decision making self-efficacy scale asked the participants' confidence in their ability of making career decisions. The 9-item measurement was developed by Restubog (2010) based on the 25-item full scale developed by Betz (1996). The 25-item scale of Betz (1996) has a reliability index of 0.94. Also, for the 9-item scale, Restubog (2010) reported a Cronbach’s alpha of 0.83. This instrument is on a five-point liker format and contains nine items that describe specific career decision making activities. The participants were asked to rate their confidence in accomplishing each task: 1 = No Confidence at All, 2 = Very Little Confidence, 3 = Moderate Confidence, 4 = Much Confidence, 5 = Complete Confidence. Two sample items were: "Make a plan of your goals for the next five years." or "Determine the steps to take if you are having academic trouble with aspect of your chosen major." Participants' scores on the items were summed as their total score of career decision making self-efficacy. Higher scores indicate a higher level of confidence in making career decisions. This study has a post-hoc Cronbach’s alpha of 0.88.
Coping Efficacy Scale
The coping efficacy scale is a seven-item; 10-point liker type of measurement was modified from the coping efficacy scale of Lent et al. [5]. It measures people's confidence in their ability of coping with career barriers. Each item of this scale describes a barrier or problem that people have to cope with if they are pursuing a degree in the agricultural sciences. For example, a typical barrier would be to cope with lack of support from professor or your advisor. The participants need to rate their confidence from 0 = No Confidence to 9 = Complete Confidence. The average score of each participant was calculated, so higher scores mean higher confidence in their ability of coping with career barriers. For the purpose of current study, the major "engineering" in the original scale of Lent et al. [5] was replaced with "agricultural sciences." For example, a typical item would be "Find ways to overcome communication problems with professors or teaching assistants in your agricultural sciences courses." This measurement was also validated by Lent et al. [5] with a Cronbach’s alpha of 0.91. The current study reported that the post-hoc reliability of this scale was 0.89.
Outcome Expectations Scale
The outcome expectations scale is a 10-item, like type scale that measures to what extent that the participants believe a career in agricultural sciences would bring them positive outcomes. This scale was modified from the Engineering Outcome Expectations scale of Lent et al. [5]. Each item would ask the participants to rate how strongly they agree that a career in STEM-intensive agricultural sciences would bring them the positive outcomes (e.g., "Receive a job offer quickly") on the following scale: 1 = Strongly Disagree to 10 = strongly Agree. The sum score of this scale would be divided by 10, with higher scores indicating higher outcome expectations. The study of Lent et al. [5] on undergraduate engineering students validated the scale that it has an internal consistency reliability index (alpha) of 0.89. The current study has a post-hoc reliability coefficient of 0.92 for this measurement.
Procedure
There were several steps that were taken to coordinate this research with the collaborative organizations. First of all, emails containing the detailed research plan were sent to the institutions and their liaisons. The researcher worked with department chairs, secretaries and faculty to develop the campus visit itinerary and class visit agenda. Students from the University of Maryland-Eastern Shore, Virginia State University, University of Arkansas-Pine Bluff and Kentucky State University were surveyed in their classrooms. During the survey process, the researcher introduced the research study to the participants by describing the purpose, content and the confidentiality agreement. Furthermore, the participants got a hard copy of the survey and an information sheet that contains detailed information about the study. The Associate Dean for Undergraduate Education of North Carolina A&T State University sent the survey and information sheet to the students due to the conflicts between class schedules and the researcher's class visits agenda. The researcher used the open source R package 3.4 and its party package to code and analyze the participants' responses on all quantitative items, utilizing a researcher- developed codebook.
Descriptive statistics such as frequencies, means and standard deviations were used to report demographic
Characteristics of the participants.
Results
In this study, conditional inference tree was conducted to determine how instrumentality, expressivity and career self-efficacy influence career outcome expectations of African American college students pursuing STEM-intensive agricultural sciences majors. The party package Hothorn et al. [21], Hothorn et al [22] that implemented conditional inference tree Strasser and Weber [23] process is to determine whether instrumentality, expressivity and career self-efficacy can create an information gain in predicting career outcome expectations. This process does a greedy search through all the variables and selects the one which creates the most changes in sum of squares as the first branch SE_average in Figure 1.
Then it continues the process on the other variables and put the next most significant variable beside the previous one until there is no more significant sum of squares changes by adding more variables. At the end, the model generates a decision process and presents it as a tree-like diagram Therneau 2015 (Figure 1). In the greedy search procedure, the algorithm calculates the decision bound and p-value by performing a permutation test, which is to justify whether response variable’s conditional distribution by given a predictive variable is different from its original distribution against arbitrary alternatives. If there is a significant difference, we can state that the predictive variable is influencing the response variable. After the variable selection and model fitting process, the CTree algorithm returned the results and created the decision tree (Figure 2).

In this study, there were 313 black students who were chosen from 5 different schools. However, there were 12 of them with a missing outcome expectation score. As a result, there were 301 valid samples which were trained in this model. As shown in the result figure, self-efficacy was the most significant variable in distinguishing students' outcome expectations. If the average score of self-efficacy was less or equal to 5.062 (p <0.001), the students should be categorized into four groups, ranked from the lowest level of outcome expectations to the highest level of outcome expectations. There were 86 students in the group with the lowest level of outcome expectations, they had a self-efficacy score lower than 5.062, and their average outcome expectation score was 7.599.
If the participants had a self-efficacy score higher than 5.062, and their expressivity scores were less or equal to 34 (p < 0.001), the students would be identified as the second lowest level of outcome expectations, with an average outcome expectation score of 8.661. There were 133 students in this group. In addition, for 44 participants with a self-efficacy score of higher than 5.062 and an expressivity score of higher than 34, but with their instrumentality score lower than 31 ( p = 0.011), they would have their outcome expectation level higher than the previous group. The average outcome expectation score of this group was 8.989. The other 38 students with a self-efficacy score higher than 5.062, an expressivity score higher than 34, and an instrumentality score higher than 31 would have the highest level of outcome expectations, indicated by an average outcome expectation score of 9.508 [24-29].
Conclusion and Discussions
This study has the following conclusions regarding how career self-efficacy and gender roles influence outcome expectations. First, career self-efficacy plays the most essential role in influencing outcome expectations. African American students attending HBCUs who don't have confidence in their ability to make career decisions or coping with career barriers would also have negative expectations on their career outcomes in STEM intensive agricultural sciences. Second, expressivity is more important than instrumentality in significantly influencing students’ career outcome expectations for African American students who are enrolled in STEM intensive agricultural sciences majors. For this group of students, if they have confidence in their ability of making career decisions and coping with career barriers, but don't perceive themselves as having feminine personal characters (e.g., being supportive, be able to sympathize with others, etc.), they might also somewhat low expectations on their career outcomes in STEM intensive agricultural sciences. Third, instrumentality is not as significant as expressivity and self-efficacy in influencing career outcome expectations, but it can still significantly influence outcome expectations of students who are enrolled in STEM intensive agricultural sciences majors in HBCUs.
This study examined URM students’ success in STEMintensive agricultural sciences, which can broaden the educational pipeline in agricultural sciences and increase URM student's participation in agricultural sciences. Also, this study provided a new perspective of understanding URM student's career development and attracts more students into STEM careers. In addition, this study extended the scope of social cognitive career development theory by examining how gender role would play a role in influencing career development of URM students. Meanwhile, student’s career development in HBCUs was not studied before. This study provided an indepth examination of students attending HBCUs, especially who enrolled in STEM-intensive agricultural science majors. This study provided insights for educators and practitioner in other types of institutions on how to provide a nurturing and supportive environment for URM students who are pursuing a degree or career in STEM-intensive agricultural sciences.
Limitations
There are several limitations of this study that future researchers should consider when applying or generalizing the results of this study in future research. First, the researcher self-selected the participating universities and participants of the study based on accessibility and availability. Thus individual characteristics may impact the results of this study Second, this study relies on self-reported data, which is based on self perception. Individual self-perception and be biased and jeopardize the internal validity of the study. Third, the participants are from racial and ethnic minority groups, so the results and conclusions should be generalized to the other populations cautiously. Fourth, this study only surveyed college students, and career development is an ongoing process, so the stage of maturation can be a potential threat to the internal validity of the study.
References
- US Census Bureau (2013) Population and economy.
- George YS, Neale DS, Van Horne V, Malcolm SM (2001) In pursuit of a diverse science, technology, engineering, and mathematics workforce: Recommended research priorities to enhance participation by underrepresented minorities.
- Perna L, Lundy-Wagner V, Drezner ND, Gasman M, Yoon S, et al. (2009) The contribution of HBCUs to the preparation of African American women for STEM careers: A case study. Research in Higher Education, 50(1): 1-23.
- Byars-Winston AM, Estrada Y, Howard C, Davis D, Zalapa J (2010) Influence of social cognitive and ethnic variables on academic goals of underrepresented students in science and engineering: A multiple- groups analysis. Journal of Counseling Psychology 57(2): 205-218.
- Lent RW, Singley D, Sheu H, Gainor K, Brenner BR, et al. (2005) Social cognitive predictors of domain and life satisfaction: Exploring the theoretical precursors of subjective well-being. Journal of Counseling Psychology 52: 429-442.
- Bandura A (1986) Social foundations of thought and action: A social cognitive theory. Englewood Cliffs, Prentice Hall, New Jersey, USA.
- Bandura A (1997) Self-efficacy: The exercise of control. Freeman, New York, USA
- Lent RW, Brown SD, Larkin KC (1986) Self-efficacy in the prediction of academic performance and perceived career options. Journal of Counseling Psychology 33: 265-269.
- Lent RW, Brown SD, Hackett G (1996) Career development from a social cognitive perspective. In D. Brown L, Brooks Career choice and development (3ri edn), San Francisco, California, USA.
- Lent RW, Brown SD, Hackett G (1994) Toward a unifying social cognitive theory of career and academic interest, choice, and performance. Journal of Vocational Behavior 45: 79-122.
- Lent RW, Brown SD, Hackett G (2000) Contextual supports and barriers to career choice: A social cognitive analysis. Journal of Counseling Psychology 47: 36-49.
- Lent RW, Brown SD, Schmidt J, Brenner BR, Lyons H, et al. (2003) Relation of contextual supports and barriers to choice behavior in engineering majors: Test of alternative social cognitive models. Journal of Counseling Psychology 50: 458-465.
- Quimby JL, Seyala ND, Wolfson JL (2007) Social cognitive predictors of interest in environmental science: recommendations for environmental educators. The Journal of Environmental Education 38(3): 43-52.
- Byars-Winston AM, Fouad NA (2008) Math and science social cognitive variables in college students: contributions of contextual factors in predicting goals. Journal of Career Assessment 16(4): 425-440.
- Sheu HB, Lent RW, Brown SD, Miller MJ, Hennessy KD, Duffy RD (2010) Testing the choice model of social cognitive career theory across Holland themes: A meta-analytic path analysis. Journal of Vocational Behavior 76: 252-264.
- Ferry TR, Fouad NA, Smith PL (2000) The role of family context in a social cognitive model for career-related choice behavior: A math and science perspective. Journal of Vocational Behavior 57: 348-364.
- Navarro RL, Flores LY, Lee HS, Gonzalez R (2014) Testing a longitudinal social cognitive model of intended persistence with engineering students across gender and race/ethnicity. Journal of Vocational Behavior 85: 146-155.
- Navarro RL, Flores LY, Worthington RL (2007) Mexican American middle school students’ goal intentions in mathematics and science: A test of social cognitive career theory. Journal of Counseling Psychology 54: 320-335.
- Booth CS, Myers JE (2011) Differences in career and life planning between African American and Caucasian undergraduate women. Journal of Multicultural Counseling and Development 39(1): 14-23.
- Ullman JB, Bentler PM (2003) Structural equation modeling. John Wiley & Sons, Inc. U.S. Census Bureau. (2012). Industry and occupation.
- Hothorn T, Hornik K, Strobl C, Zeileis A, Hothorn MT (2015) Package 'party'.?
- Hothorn K Hornik, C Strobl A Zeileis (2010) Party: a laboratory for recursive partitioning.
- Strasser, Helmut and Weber, Christian (1999) On the Asymptotic Theory of Permutation Statistics. Report Series SFB 'Adaptive Information Systems and modeling in Economics and Management Science.
- Byars-Winston A (2006) Racial ideology in the prediction of social cognitive career variables in Black undergraduates. Journal of Vocational Behavior, 69: 134-148.
- Hothorn T, Hornik K, Van De Wiel MA, Zeileis A (2008) Implementing a class of permutation tests: the coin package. Journal of Statistical Software. 28(8):1-23.
- Lent RW, Brown SD, Brenner B, Chopra SB, Davis T, et al. (2001) The role of contextual supports and barriers in the choice of math/ science educational options: A test of social cognitive hypotheses. Journal of Counseling Psychology 48: 474-483.
- Lent RW, Lopez FG, Sheu H, Lopez AM (2011) Social cognitive predictors of the interests and choices of computing majors: Applicability to underrepresented students. Journal of Vocational Behavior 78: 184192.
- Lent RW, Brown SD, Sheu H, Schmidt J, Brenner BR, et al. (2005) Social cognitive predictors of academic interests and goals in engineering: Utility for women and students at historically Black universities. Journal of Counseling Psychology 51: 84-92.
- Yadav P, Prunelli L, Hoff A, Steinbach M, Westra B, et al. (2016) Causal Inference in Observational Data.

















