Comparison of Amplitude of Accommodation in Different Reading Posture
Chiranjib Majumder*, Efftika Nadiea BT Roslan and Piyali Ghosh
Twintech International University College of Technology, Malaysia
Submission: January 18, 2018; Published: February 19, 2018
*Corresponding author: Chiranjib Majumder, M. Optom, ORBIS fellow in pediatric optometry and Orthoptics, Twintech International University College of Technology, Persiaranlndustri, Bandar Sri Damansara, 52200 Kuala Lumpur, Selangor, Malaysia, Email: chiranjib1284@gmail.com
How to cite this article: Chiranjib M, Efftika N BT R, Piyali G. Comparison of Amplitude of Accommodation in Different Reading Posture. JOJ Ophthal. 2018; 6(3): 555689. DOI: 10.19080/JOJO.2018.06.555689
Abstract
Background: Accommodation plays an important role during reading at near. So, this study wants to compare the amount of the amplitude of accommodation in various reading posture.
Method: A non randomized cross sectional study was carried out with the help of convenience sampling method. The study subjects included 32 Malaysians aged between 15 to 35 years despite race and gender. The research was accomplished within a period of six months (Jan 2015 to Jun 2015) at Twintech vision clinic. Minus lens method was used to measure Amplitude of Accommodation for three different postures. To investigate the changes in amplitude of accommodation among sitting, standing and supine positions, one-way repeated measures ANOVA was used.
Result: Total number of subject was 32, out of which 16 were male and 16 female. Amplitude of accommodation was altered significantly (p<0.001) in three different position (with the mean difference of 1.289D from sitting to standing posture). However, amplitude of accommodation among genders and race for different reading posture was not significant (p>0.05). Amplitude of accommodation among refractive error groups were found statistically significant (p<0.05).
Conclusion: Alteration in reading posture increases amplitude of accommodation when changing from sitting to standing posture. So, the reading posture must be taken into consideration during clinical evaluation of the amplitude of accommodation.
Keywords: Amplitude of accommodation; Reading posture; Refractive error; Minus lens method
Introduction
Accommodation is elucidate as the ability of eye to see clearly objects at any distance by an involuntary alteration in the shape of crystalline lens which causes adjustments in dioptric power of the eye [1]. The amount of accommodation available is highly dependent on age and somewhat on visual training [2]. The amplitude of accommodation is the amount of accommodation being used and it is calculated as the disparity between the dioptric values corresponding to far point and near point. Accommodative system is needed to be fast, dynamic and accurate to focus the clear image on the retina while performing the near daily tasks. Prolonged near work like reading or using a computer leads to a number of visual symptoms. Mostly, subjects used to complain of impaired reading performance, headaches, asthenopia, sensitivity to light, blurred text, diplopia, and perceptual distortions involving letter movement and fading [3]. As the near work increases, the demand for accommodation and convergence increases [4,5]. With increasing age, the ability of human being to visualize, hearing, movement and processing of information deteriorate [6]. People may adapt different posture during reading and out of which lying on bed maybe more preferable due to its comfort. When we read in supine position mostly we will hold the reading materials at upward position rather than downward position. In addition it was observed that gravitional pull increases the amplitude of accommodation when the eye looking downward from upward [7]. Several studies have been conducted and different body postures has been recommended in several ergonomic studies to be beneficial for prolong near work [8-10]. However, Atchison et al. [11] asserted that it was not necessary to systemize the eye and head position due to small differences of result found in their study [11].
Changing body position alters intraocular pressure. In ocular normotensives, intraocular pressure (IOP) raised by 2-4 mmHg, due to alteration in body position from standing to supine [12]. During visual display terminal (VDT) uses, adapting a reclining posture where found to be more effective for reducing lower body fatigue due to reduction in seat pan pressure [13]. In subjects with myopia and emmetropia, the IOP decreases significantly with accommodation [14]. So, from the above discussion it was quite clear that accommodation has significant effect on IOP and IOP changes with posture. Therefore, this study aim to investigate the effect reading posture on amplitude of accommodation among Malaysian population.
Materials and Mothods

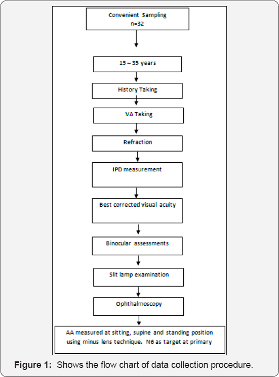
A non-randomized cross-sectional study was carried out with thirty two Malaysian subjects, aged 15 to 35 years, in spite of gender and race from both east and west Malaysia within duration of six months (Jan 2015 to Jun 2015) at the TwintechVision Care Center. Written informed consent was acquired from all the subjects. All procedures were accomplished after following the declaration of Helsinki. Subjects with a best corrected visual acuity of 6/6 and N6 were included in the study. However, subjects having any ocular pathology, eye movement disorder, binocular vision anomaly, systemic illness, and contact lens wearers were excluded. A detailed history was acquired from each subjects followed by measurement of visual acuity, objective, and subjective refraction, pupillary evaluation, Near point of accommodation, Near point of convergence, Negative and positive relative accommodation, Negative and Positive fusional vergence for both distance and near, accommodation and vergence facility, Monocular estimation method, cover test, version and duction eye movements, slit lamp examination, and fundus examination. A subject who has passed the initial assessments successfully was included in the study. Amplitude of accommodation were assessed by using the minus lens technique. The adjustable chair was used to achieve different postures (supine and sitting) for measuring amplitude of accommodation. Subjects were always asked to hold the near chart at 33 cm and look at N6 target without changing the viewing angle irrespective of reading posture. The distance was calculated with the help of a ruler and all measurements were taken from the plane of trial frame. Patient having refractive correction were substituted to the trial frame before measuring the amplitude of accommodation. Subjects were holding the chart at a eye level 30 degree below the primary plane for three different postures (supine, sitting and Standing) which was kept constant with the help of a protractor. When the subject is holding the chart and focus at the target, examiner put minus lens in front of subjects eye. The test was done monocularly (Right eye evaluated first) with their proper subjective correction in place. The examiner keeps on increasing the lens power (-0.25 DS step) until subject reports blur and unable to read the N6 target. Examiners stopped the test once subjects report blur and calculate the amplitude of accommodation. For each posture amplitude of accommodation was measured monocularly and average of three measurements was taken without changing the Illumination (120-160 Lux), viewing angle, target and room. Interval of changing lenses was kept constant at all time. Figure 1 showed the flow chart of data collection.
The statistical analysis has been executed with the help of statistical package for Social Science (SPSS Inc., Chicago, IL, USA) version 19.0, G-Power and Microsoft Office Excel 2007. Normality of data was observed by using Shapiro-Wilk test. The results were articulated as mean ± standard deviation if the variable is continuous and as number (percentage) if categorical, unless otherwise stated. A repeated measure ANOVA was carried out to assess alteration in amplitude of accommodation at three different reading postures. The p value of less than 0.05 is considered significant. The variation in amplitude of accommodation among race and gender was accomplished by using independent T-test whereas refractive error by using oneway ANNOVA.
Results
The study involved a total of 32 subjects; 16 subjects were male (50%) and 16 subjects were females (50%). The age group of all subjects range from 15 to 35 years. All Subjects ware divided into two races: Malay (84%) and Non Malay (16%) which was shown in Figure 2. Refractive error shows more or less equal distribution of myopia, hypermetropia and emmetropia as shown in Figure 3. A clinically significant relationship observed among different refractive groups and reading postures as shown in Table 1. Moreover, one way repeated measure ANNOV showed a clinically significant disparity in amplitude of accommodation observed within the reading postures as shown in Table 2. Post hoc analysis showed a significant disparity in amplitude of accommodation for standing posture when compared with supine and sitting posture, but there is no significant alteration observed between sitting and supine posture as shown in Table 3. However, Independent T test showed clinically no significant relationship between gender and race with reading posture as show in Table 4 & 5 respectively.



p< 0.05 is considered significant


p< 0.05 is considered significant


p< 0.05 is considered significant
Discussion
The principal focus of the study is to observe the relationship between amplitude of accommodation and reading postures. This was achieved by using the minus lens technique monocularly in three different postures where subjects were holding the near target constantly at the primary position. There was a remarkable change in amplitude of accommodation with reading postures. Another interesting relationship was proven which was related to the gender, refractive error and race together with the amplitude of accommodation in three different reading postures.
This study showed statistically no significant dissimilarity in amplitude of accommodation among gender for three different reading postures (p>0.05) which is supported Atchison et al's [11] study where no significant disparity was noted for amplitude of accommodation between supine position and gender [11]. Furthermore, There is no such study to support or contradict the result of sitting position (p=0.353) and standing position (p=0.903). When refractive errors were compared with different posture, it showed a significant difference for sitting (p=0.000), supine (p=0.012) and standing (p=0.000) posture. Our study results contradicted by Neville A. McBrien et al's findings where they found no significant differences in amplitude accommodation (p>0.05) among different refractive groups [15]. The possible reason behind the difference between two studies is the number of refractive error groups. Neville A. McBrien et al. [15] in their study included four refractive error groups(early onset myope, late onset myope,hyperope and emmetrope) whereas this study included only three refractive error groups (emmetrope, hyperope and myope) [15]. Moreover, this study was unable to establish any notable relationship between amplitude of accommodation and race for sitting, supine and standing postures (p=0.295, p=0.317, p= 0.096 respectively). No such study was there to contradict or support our study findings. However, this study result showed statistically significant relationship between amplitude of accommodation and different reading postures (p<0.001). Furthermore, we also proved that the amplitude of accommodation increases from supine to standing position (p<0.001) with the mean difference of 1.29DS. This study finding is substantially more than Atchison et al's [11] finding which had a maximum mean difference of 0.19DS between 90° head up (standing, sitting) and 900 head down (supine) postures [11]. The large disparity between the results of these two studies may be due to the difference in measuring technique of amplitude of accommodation and age groups. This study used minus lens technique with N6 target at 33cm to find out amplitude of accommodation whereas Atchison et al.'s [11] study utilized push-up method with N7 target to measure far point (with +3.00 trial lens) and near point [11]. Another factor which leads to discrepancy between two studies was uncorrected refractive error during measurement of amplitude accommodation for Atchison et al.'s [11] study which may lead to over or under-estimation of accommodation [11]. The limitation of this study includes an unequal distribution of race, subjective method of measuring amplitude of accommodation. So we are unable to drawn any positive relationship between race and amplitude of accommodation in different posture. Parameters like palpebral fissure height, intraocular pressure and axial length were not examined which might have change the study result.
Conclusion
Alteration in reading posture increases amplitude of accommodation when changing from sitting to standing posture. Other than that, there is a statistically significant difference observed in amplitude of accommodation among the refractive error groups. Emmetropes having greater amplitude of accommodation in compare to the myopes and hypermetropes for each reading posture. In contrast, race and gender exhibit no effect over amplitude of accommodation in three different reading postures. So, the reading posture must be taken into consideration during clinical evaluation of the amplitude of accommodation.
Competing Interest
The authors declare that they have no competing interests.
Funding
No external and internal funding was received to conduct the project.
Author's Contribution
All authors participated in the design of the review and helped. All authors read and approved the final manuscript.
Acknowledgements
I would like to thank all my colleagues for their valuable guidance and advice throughout the research. I am grateful to the Dean and Vice chancellor of Twintech International university college of Technology for giving me the opportunity to conduct this research. Special thanks to all my subjects who had participated to make this research complete.
References
- Grosvenor T (2007) Primary Care Optometry, (5th edn), ButterworthHeinemann, USA.
- Allen PM, Charman WN, Radhakrishnan H (2010) Changes in dynamics of accommodation after accommodative facility training in myopes and emmetropes. Vision Res 50(10): 947-955.
- Conlon EG, Lovegrove WJ, Chekaluk E, Pattison PE (1999) Measuring Visual discomfort. Visual Cognit 6: 637-663.
- Blehm C, Vishnu S, Khattak A, Mitra S, Yee RW (2005) Computer vision syndrome: a review. Surv Ophthalmol 50(3): 253-62.
- Hayes JR, Sheedy JE, Stelmack JA, Heaney CA (2007) Computer use, symptoms, and quality of life. Optom Vis Sci 84(8): 738-744.
- Lockhart TE, Shi W (2010) Effects of age on dynamic accommodation. Ergonomics 53(7): 892-903.
- Hess CF (1904) beobachtungenuber den Akkommodation svorgang. Klin Monatsbl Augenheilkunde 42: 309-315.
- Heuer H, Brüwer M, Römer T, Kröger H, Knapp H (1991) Preferred vertical gaze direction and observation distance. Ergonomics 34(3): 379-392.
- Menozzi MV, Buil A, Krueger H, Miege Ch (1994) Arousal-related changes in dark focus accommodation and dark vergence. Invest. Ophthalmol Vis Sci 29: 393-399.
- Jaschinski W, Heuer H, Kylian H (1998) Preferred Position of Visual Displays Relative To The Eyes: A Field Study Of Visual Strain And Individual Differences. Ergonomics 41(7): 1034-1049.
- Atchison DA, Claydon CA, Irwin SE (1994) Amplitude of accommodation for different head positions and different directions of eye gaze. Optom Vis Sci 71(5): 339-345.
- Fujimaki G, Mitsuya R (2002) Study of the Seated Posture for VDT Work. Displays 23(1-2): 17-24
- Linder BJ, Trick GL, Wolf ML (1988) Altering body position affects intraocular pressure and visual function. Invest Ophthalmol Vis Sci 29(10): 1492-1497.
- Read SA, Collins MJ, Becker H, Cutting J, Ross D, et al. (2010) Changes in intraocular pressure and ocular pulse amplitude with accommodation. Br J Ophthalmol 94(3): 332-335.
- McBrien NA, Millodot M (1986) Amplitude of accommodation and refractive error. Invest Ophthalmol Vis Sci 27(7): 1187-1190.


