Effect of Addition of Silica Fume and Oil Palm Fiber on the Engineering Properties of Compressed Earth Block
Mutahar Abdulsalam1*, Malek Abdulkarem1 and Esho Emmanuel Olumide1, Farzad Hejazi2
1Faculty of Engineering, University of Putra Malaysia, Malaysia
2Department of Civil Engineering, Faculty of Engineering University of Putra Malaysia, Malaysia
Submission: July 25, 2018;Published: August 10, 2018
*Corresponding Author:Mutahar Abdulsalam, Faculty of Engineering, University of Putra Malaysia, Malaysia; Tel: 60172077182, Email: motaher.alamari@gmail.com
How to cite this article: Mutahar A, Malek A,Esho Emmanuel O. Effect of Addition of Silica Fume and Oil Palm Fiber on the Engineering Properties of Compressed Earth Block. Civil Eng Res J. 2018; 6(2): 555684. DOI:10.19080/CERJ.2018.06.555684
Abstract
In the recent years, the population has increased to use fire bricks and concrete blocks causing to raise demand and price. Further, people turn back using new techniques such as mixing the earth block with silica fume and oil palm fiber to improve compressed earth block to aid people to use it, especially people with low income. The compressed earth block has a weak resistance to compressive strength which applies on it., also has a high percentage of water absorption due to the voids in earth block. This study aimed to improve the durability and compressive strength of compressed earth block by using additives such as silica fume and oil palm fiber. In addition, to investigate which one of the additives have appropriate to obtain the highest compressive strength with reducing the percentage of voids. The purpose of this study is to mix the compressed earth block with cement and some additives such as silica fume and oil palm fiber to achieve the objectives mentioned previously. further, to identify the highest compressive strength to compressed stabilized earth block. This paper focused to implement the significant experiments such as Moisture Content test, Atterberg Limit Tests, compaction test, compressive strength test and water absorption test. The total of samples prepared to perform the experiments for compressed earth block cubes are 48 cubes. The results have shown that compressed earth block mix with additives such as silica fume and oil palm fiber has higher compressive strength than compressed earth block without additives by 62%. In addition, it indicated that the water absorption rate in the compressed earth block mixed with silica fume and oil palm fiber is less than the compressed earth block mix without additives by 0.3%. The silica fume and oil palm fiber materials in the compressed earth block are leading to decreasing spaces among the particles more than in compressed earth block without additives. Therefore, the results prove that earth block with additives is better than the earth block without additives. besides, the using of silica fume is more appropriate than to utilized oil palm fiber in compressed earth block.
Keywords: Compressed earth block; Compressive strength; Water absorption; Silica fume; Oil palm Fiber
Introduction
Earth is an ancient factory of material that has been producing a lot of different materials that were used in several ways around the globe. The suitable scientific usage of these materials and resources could provide a very significant change in terms of sufficiency of the efforts and solutions that being provided nowadays to cover the shortage among housing with low-income standard around the world or countries that suffering from the high prices of construction materials. In previous years, the popular material used to construct the buildings are soil, therefore, the soil plays a significant role in creating several of construction materials such as compressed earth block. Compressed earth block is the modern descendant of the shaped earth block, it also called adobe block. CEB was used for the first time in the beginning of 19th century in Europe by architect Francois Cointreau. CEB has offered a different option for conventional building practices that are relatively cheaper, using the local resources which has been found recently in some countries. It was used worldwide until the 70’s and 80’s, there was a new generation of manual, prompting to the emergence today for a real market to produce the compressed earth block. In the result, to increase the price of concrete blocks and more demand for using it. These reasons drive people to improve the compressed earth block by additives in order to obtain compressive strength equal the compressive strength in concrete blocks. thereby, the additives such as silica fume and oil palm fiber have the popular usage because of silica fume has a good surface area and it has a good percentage of silicon dioxide, the average size of silica fume is smaller than the average size of Portland cement by 100 to 150 times. On the other hand, Oil palm fiber is easy to obtain because it is the highest yielding in the world. It is cultivated in 42 countries in 11 million ha worldwide including Malaysia.
Taallah, Guettala & Kriker [1] studied the properties of compressed earth block while date palm fiber was being added and found that the better results could be achieved for compressive strength of compressed earth block with 0.05% of date palm fiber content, 8% cement and compaction pressure of 10 MPa. They also stated that general decrease in water absorption could occur if the cement content increased and date palm fiber was decreased.
Izemmouren, Guettala & Guettala [2] aimed to test the mechanical properties of steam-cured stabilized compressed earth block and here are their objectives which are analyzing the impact of the conditions and curing period on mechanical durability of stabilized compressed earth block with lime, and particular attention is given to impacts of blended treatment on the mechanical qualities, strength and resistance of Stabilized compressed earth block undergone a steam curing. The materials that used in their test were Soil, Crushed Sand, Water, Lime, and Stabilizers and they did tests from different percentage of lime 6%, 8%, 10%, the result show that when they use 10% of lime and 24 hours of curing the block was better and higher strength than 6%, 8%.
Cid-Falceto, Mazarrón, & Cañas [3] studied in this research was to resist the rain using the most industrialized building material to improve the physical properties of the earth block that was made in Spain, and the purpose was to analyze the utility of universal tests. They used three types of compressed earth blocks and all solid blocks. The second block added 6% cement and the third block was added with cement and quicklime 8%. The result for the three blocks was as follows: the first block was negative because the first block did not meet the procedure evaluation standard, but the result for the second and third blocks was positive because they met the standards.
Al-Sakkaf [4] reported the relationships between soil properties considering the several offsets and compressive strength and intensity soil. The tests were achieved throughout 1, 7 and 28 days for stabilized compressed earth block, and the materials that were used were soil 78.25%, Cement 10%, Bitumen 6%, Lime 5% and 0.75 calcium silicate. The purpose of tests at the laboratory were to compare the properties of the normal earth block with the additives. The results showed the best compressive strength was with the percentages of additives that was assumed. In addition, the highest compressive strength that was the mixture of lime and cement earth block.
Quagliarini & Lenci [5] used straw fiber to investigate its influence in the mechanical properties of the Roman bricks. The outcomes were in an agreement with another previous research announced were the straw fiber did not have any positive influence on compressive strength. On the other hand, mentioned that the straw fiber had a control on the plastic behavior and caused that was broken easily for specimens of Roman bricks.
Bouhicha, Aouissi & Kenai [6] studied four different types of soil mixed with barley straw fiber in various percentages. The results indicated that 1.5% increase in reinforcement led to the improvement of the compressive strength by 10-20% with considering the type of the soil. Furthermore, found that the compressive strength was reduced by 45% at 3.5% of barely straw fiber. The results appeared the declining fiber size causing the compressive strength was weak that was led to raising the capability of the blocks to distort at failure phase.
Qu et al. [7] showed the seismic behavior tests of the walls in stabilized compressed earth blocks controlled by bending. There were approximately four specimens of walls with the height was 1.8m that were constructed and tested using the standard unit which was 100* 150* 300mm 4”* 6” * 12 “block and which was known as “Rhino Block” three “grout channels”, and there were also two locking bolts. They mixed the materials to provide the best resistance, the required constructability, and the most stable pressure, they used the sand 10, 0%, soil 74.3%, cement 6.2% and The results appeared that the second and fourth walls went according to plan, but at the time of testing the first and third walls, mechanical failures occurred; which caused damage, including cracks, and permanent distortion, third damaged walls at the top of the sample caused by mechanical failures in the first and third walls. Ghavami, Toledo Filho & Barbosa [8] used Coconut and Sisal fiber as reinforcement to exam the behavior of the soil. The proportions of the fiber used were 4% of Sisal fiber and 4% of Coconut fiber for two various specimens. The results appeared in this research that the use of Taperoa soil with 28% W/S ratio and 4% of Sisal or Coconut fiber will slightly increase the compression strength.
Morel Pkla & Walker (2007) [9] reported that was for the purpose of determining the compressive strength of the compressed earth blocks. Also, the RILEM test. Earth blocks were mostly used for small houses with two levels, but a few years ago became earth blocks have been used for to build 10-levels high buildings in Yemen. In over the last 50 years’ earth blocks have developed many countries such as Mayotte. Adding 4-10% of cement to earth block was to improve the compressive strength and water resistance comparison with the normal block. The purpose of tests was to achieve the critical failure limit. The RILEM was used to test for the compressive strength. The results appeared that the cement made the earth block had the significant defect because of tensile stress that was led to slit in the line of the load in the block.
Laursen Herskedal & Jansen Qu [10] indicated in this research was to study these goals, the first was to document the experimental behavior of the stabilized compressed earth block walls fixed to the slip. The second was to test the flexural strength of the existing wall and to relate it to the current coded analytical procedures for predicting resistance. The last objective was to develop an analytical procedure for prediction. The materials used to make the blocks are 74.3% soil, 6.2% Portland cement, 10% sand and 9.5% water. Overall, these results indicate that the first wall
A. and the second wall
B. were approximately identical, but for the third wall
C. it had a greater resistance due to increase the thickness of the wall.
Sharma Marwaha & Vinayak [11] used vernacular fiber (Pinus roxburghii and Grewia optiva) together with cement to improve the sustainability of rural adobe houses. The maximum increase in compressive strength were observed with 2% of Grewia optiva fiber and 2.5% cement in the range of 225-235% for both cubical and cylindrical samples (base strength 1.17 and 0.85 N/𝑚𝑚2 respectively of soil), followed by the sample mixed with 2% Pinus roxburghii and 2.5% cement which showed an increase in compressive strength by 87-145% for both cylindrical and cubical samples (base strength 1.17 and 0.85 N/ 𝑚𝑚2 respectively of soil).
Walker & Stace [12] have done an experimental study to estimate the properties and similarity of both lime and cement soil. Also, to check the average compressive strength. They did two tests the first test was by using 95.0% soil and 5.0% cement and the second test was 90.0% soil and 10% cement, the result shows that the compressive strength for the first test by using 5.0% cement reach 3.67 (MPa), but for the second test when they use 10.0% cement the result was 7.11 (MPa).
Millogo, Morel, Aubert & Ghavami [13] have done an experimental analysis for compressed adobe blocks and they used Hibiscus cannabinus fiber as reinforcement. The amounts used in this experiment were 0.2–0.8𝑤𝑡% of 30𝑚𝑚 and 60𝑚𝑚 lengths of Hibiscus cannabinus fiber. And they declared that there was an increase occurred for the compressive strength by 16% for the fiber of 30𝑚𝑚 lengths and by 8% for a fiber of 60𝑚𝑚 lengths. They also stated how the addition of 60𝑚𝑚 fiber had an undesirable effect on the compressive strength.
This research indicated that the compressed earth block has a lot of voids that allow water to enter the compressed earth blocks and making the resistance of the compressed earth block very weak. therefore, cement and additives were added to the compressed earth block to achieve the maximum compressive strength possible using some of the proportions proposed in previous studies. in addition, a comparison was made to obtain the best results among the compressed earth blocks using silica fumes and oil palm fibers.
Methodology
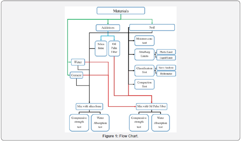
The main objective of this study aims to compare between compressed earth block without additives and with additives such as silica fume and oil palm fiber. Therefore, to identify the best additive material mentioned, the compressive strength test and water absorption test were done to obtain appropriate compressed earth block that gives highest compressive strength and resistance to water absorption. The tests carried out in this study include water absorption test, moisture content, Atterberg limit test, classification test, compaction test and compressive strength test. The number of compressed earth block without additives were 18 cubes, the compressed earth block with silica fume were 18 cubes and the earth block with oil palm fiber were 18 cubes. The total number of cubes carried out in this experiment were 54 cubes. in addition, the experiment was done in IKRAM’s laboratory. The general procedures for laboratory works are illustrated in Figure 1.

Preparation of Materials
Materials used for this study were soil, water, cement, and additives such as silica fume and oil palm fiber.
Soil
Soil is one of the main materials in this study that used about 80% of the components of the compressed earth block. it was brought from behind Unipark Condominium in Kajang, Selangor, Malaysia. the excavation was 1.5m deep under level ground. the soil was tested in several experiments as follows:
Moisture content
Moisture content test is a method for determination of the water content of a soil as a percentage of its kiln-dried weight. It is important as a guide to classify the normal soil, it can be useful to calculate other properties as the Atterberg Limits.
Atterberg limits
A. Liquid limit LL is the lowest water content at which the fine-grained soil behaves like a viscous mud, flowing under its own weight. It is the transition water content between plastic and liquid states. It along with the plastic limit provides a mean of soil classification as well as being useful in determining other soil properties. At the liquid limit, the soil has a little strength.
B. The Plastic limit is the moisture content at which a soil becomes too dry and the lowest water content at which the soil to be in a plastic specification, as determined by the Plastic Limit Test.
Classification tests
Hydrometer analysis: Hydrometer analysis is the procedure generally adopted for determination of the particle size distribution in a soil for the fraction that is finer than no. 200 sieve size 0.075mm. The lower limit of the particle size determined by the procedure is about 0.001mm, in hydrometer analysis; a soil specimen is dispersed in water. In a dispersed state in the water, the soil particle will settle individually.
Sieve analysis test: Sieve analysis test can make the soil be classified into coarse, smooth, and by regularity coefficient of the soil can be classified into the regular gradient, good gradient, and poor gradient.
Compaction test: Compaction is a mechanical procedure by which the soil particles are set intently by reducing the air voids. By reducing the air voids the thickness and the shear quality of the soil will also be expanded.
Additives
Silica fume: Silica Fume also is known as (microsilica). MicroSilica Buzolanah is material that added to concrete block mixes by-product of the process of production of ferrosilicon metal in electric arc furnaces where it is obtained from the smoke from the furnace through the stacks by the condensation process. Notes that the blocks of the container on the proportion of silica fume (5%) has increased by (13%), the increase in the block of up to (84%) when the silica fume proportion (20%) Bottom line so that downturn increases with the proportion of silica fume, the reason is due to the effectiveness of Buzoalnah materials that contain silica fume, which react slowly, causing size reduction resulting from the interaction and cause an increasing downturn as a result of drought.
Oil palm fiber: The oil palm is the main edible oil crop in the world. It is grown in 42 countries on 11 million hectares worldwide. Southeast Asian countries such as Malaysia and Indonesia, India, Latin America and West Africa are the main oil palm crops. Each year, 1ha of oil palm produces about 55 tons of dry matter in the form of fibrous biomass, which gives 5.5 tons of oil.
Water
The common specifications regarding the quality of the mixing water is that the water should be potable. Such water should have an inorganic solid of less than 1000ppm.
Cement
The cements used in the construction are generally inorganic, often based on calcium silicate or lime, and can be characterized as being hydraulic or non-hydraulic, depending on the capacity of the cement to be taken in the presence of water.
Mix Proportion
The performance of the mixes was specified by the researcher after the experiments were carried out and the result was analyzed while the mix proportions was shown according to the suitability and workability of both Oil Palm Fiber data and Silica fume. The mix proportion for Oil Palm Fiber 10% cement, 10% water, 0.03 oil palm fiber and 79.97% soil. And for the silica fume 7% cement, 10% water, 3% Silica fume and 80% soil. This is most rational approach to the selection of mix proportions with specific materials in mind possessing more or less unique characteristics. The approach results in the production of compressed earth block with the most economically appropriate properties.
Compressive strength test
Compressive strength test was done to know the limit of compressive stress that leads to failure of the compressed earth block.
Water absorption test
The water absorption is one of the main factors which affect in compressed earth blocks. Therefore, it is significant to identify the rate of water absorption of compressed earth blocks because the high rate of water absorption of specimens may cause weakness of the stabilized compressed earth block which will result in losing strength with time.
Results
The experiment was carried out in accordance with standard stated in BS 1377 procedures for laboratory testing of soil. The purpose of the tests is to achieve the goals of this research. The laboratory tests to be carried out on the soil samples (S1, S2) that were obtained from these specific locations are particle moisture content, atterberg limits, hydrometer test, sieve analysis, compaction test. The average moisture content of the samples is 20%, atterberg consist of liquid limit and plastic limit and the average result for each test are 46% and 30% respectively, the compaction test result has a maximum dry density (γd) of 1.858mg/m³ and the optimum moisture content (%) is 12.50%. The result for hydrometer test and sieve analysis test is shown in the Figure 2.

The results of compressive strength after 7,21 and 28 days shown that the earth block mixed with cement and silica fume is stronger than the control and oil palm fiber which the average for control is 0.66MPa, 1.3MPa and 1.47MPa, the average for oil palm fiber is 0.62MPa, 1.71MPa and 1.81MPa and for earth block mixed with cement and silica fume is 0.80MPa, 2.2MPa and 2.38MPa. After 21 and 28 days the difference becomes much bigger because the cement and silica fume mixed with soil and it increase the intensity and strength of the earth block. In the Figure 3 below shows the difference between the control sample and the mix with stabilize materials in 7, 21 and 28 days.

As we know that when the water absorption rate is low that mean the block is good and when the water absorption rate is high that mean the block is not that good. The results shown in the chart below and it can be seen that after 7, 21 and 28 days, the average of water absorption for control sample is 2.0%, 7.6% and 8.1%, the average for oil palm fiber is 2.7%, 9.4% and 9.7% and the average for earth block mixed with cement and silica fume is 1.9%, 7.4% and 7.8%. Which show that the absorption rate for the earth blocks mixed with silica fumes are less than the control block and oil palm fiber and that is because silica fumes bond the laterite particles together thereby reducing the pores which reduce the percentage of the water to flow into the blocks. The percentage of water absorbed by the blocks are shown in Figure 4.

Conclusion
The conclusion of this research was given based on the objectives that were shown at the beginning of this research. The purpose of this study was to improve the durability and compressive strength of compressed earth block by using additives such as silica fume and oil palm fiber and to investigate which one of the additives have appropriate to obtain the highest compressive strength with reducing the percentage of voids. Two tests had done for compressed earth block after adding additives which showed the blocks have been improving in durability also the strength of the blocks have been increased. A comparison has been done between compressed earth block with additives which are Silica fume and oil palm fiber. Results showed that when the compressed earth block mix with silica fume the compressive strength got the highest which was 2.38MPa compare when it is mix with Oil palm fiber which was 1.81MPa. Water absorption test was also done and according to the recorded results, the average water absorption of silica fume and oil palm fiber were 7.8% and 9.71% respectively, which showed that compressed earth block with silica fume is much better to compare with oil palm fiber.
References
- Al-Sakkaf YKA (2009) Durability Properties of Stabilized Earth Blocks. Universiti Sains Malaysia, Malaysia, pp. 1-50.
- Bouhicha M, Aouissi F, Kenai S (2005) Performance of composite soil reinforced with barley straw. Cement and Concrete Composites 27(5): 617-621.
- Cid-Falceto J, Mazarrón FR, Cañas I (2012) Assessment of compressed earth blocks made in Spain: International durability tests. Construction and Building Materials 37: 738-745.
- Ghavami K, Toledo Filho RD, Barbosa NP (1999) Behaviour of composite soil reinforced with natural fibres. Cement and Concrete Composites 21(1): 39-48.
- Izemmouren O, Guettala A, Guettala S (2015) Mechanical properties and durability of lime and natural pozzolana stabilized steamcured compressed earth block bricks. Geotechnical and Geological Engineering 33(5): 1321-1333.
- Laursen P, Herskedal N, Jansen D, Qu B (2015) Out-of-plane structural response of interlocking compressed earth block walls. Materials and Structures 48(1-2): 321-336.
- Millogo Y, Morel JC, Aubert JE, Ghavami K (2014) Experimental analysis of pressed adobe blocks reinforced with Hibiscus cannabinus fibers. Construction and Building Materials 52: 71-78.
- Morel JC, Pkla A, Walker P (2007) Compressive strength testing of compressed earth blocks. Construction and Building Materials 21(2): 303-309.
- Qu B, Stirling BJ, Jansen DC, Bland DW, Laursen PT (2015) Testing of flexure-dominated interlocking compressed earth block walls. Construction and Building Materials 83: 34-43.
- Quagliarini E, Lenci S (2010) The influence of natural stabilizers and natural fibres on the mechanical properties of ancient Roman adobe bricks. Journal of Cultural Heritage 11(3): 309-314.
- Sharma V, Marwaha BM, Vinayak HK (2016) Enhancing durability of adobe by natural reinforcement for propagating sustainable mud housing. International Journal of Sustainable Built Environment 5(1): 141-155.
- Taallah B, Guettala A, Guettala S, Kriker A (2014) Mechanical properties and hygroscopicity behavior of compressed earth block filled by date palm fibers. Construction and Building Materials 59: 161-168.
- Walker P, Stace T (1997) Properties of some cement stabilised compressed earth blocks and mortars. Materials and Structures 30(9): 545-551.

















